關於我們
About Us
服務項目
Service
語
Paññã
最新資訊
News
法規函釋
Legal interpretations
申請事項
Application
地政機關
Local administrative
推薦連結
Related Links
客服中心
Contact Us
首頁
> 最新資訊
最新資訊
News
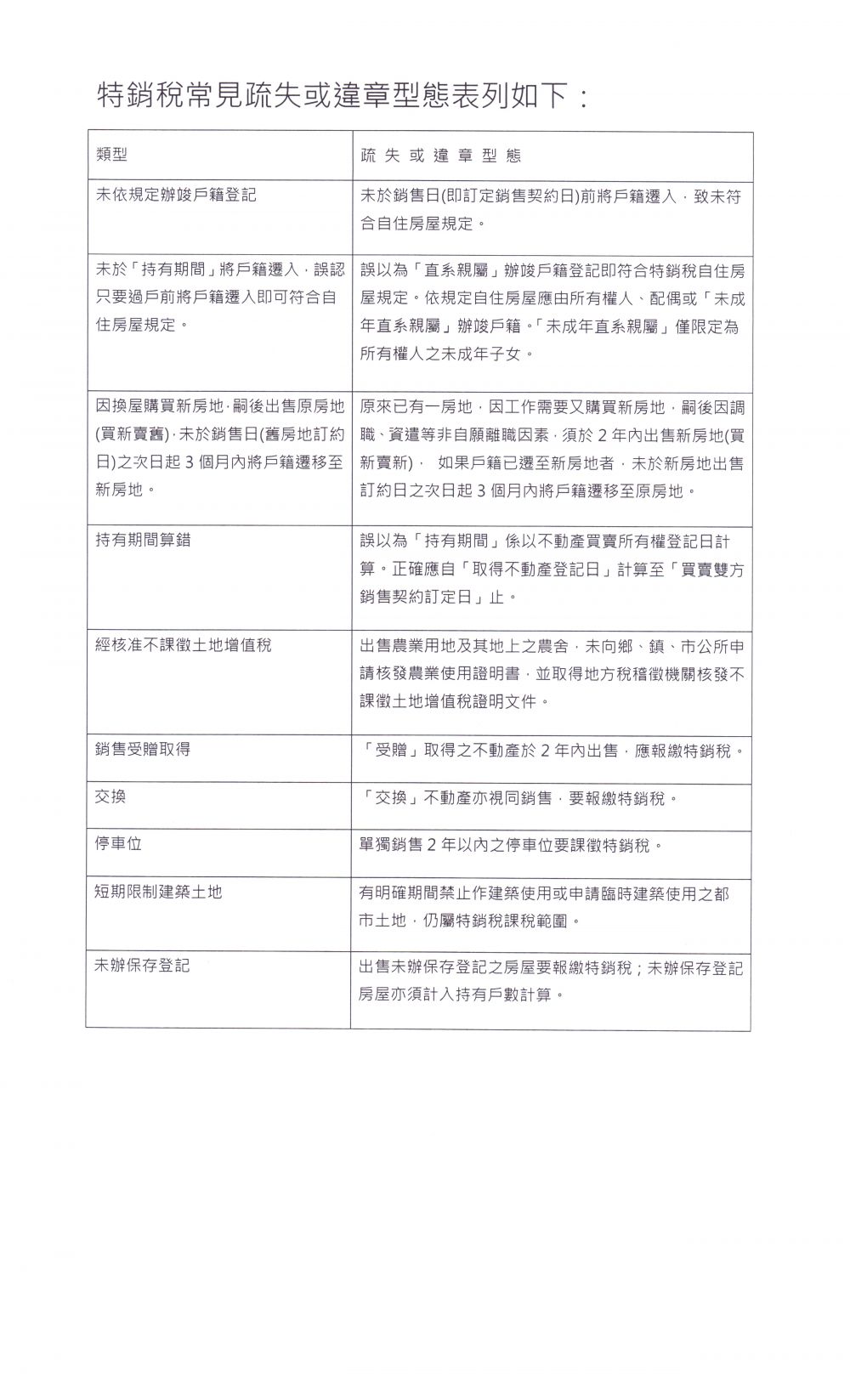
特銷稅常見疏失或違章型態表
回到列表