關於我們
About Us
服務項目
Service
語
Paññã
最新資訊
News
法規函釋
Legal interpretations
申請事項
Application
地政機關
Local administrative
推薦連結
Related Links
客服中心
Contact Us
首頁
> 法規函釋
法規函釋
Legal interpretations
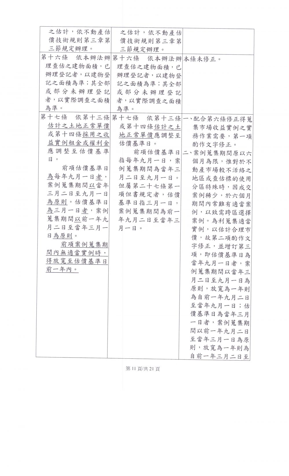
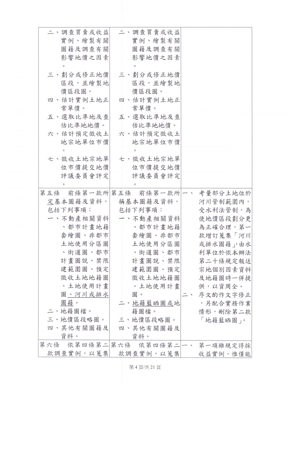
土地徵收補償市價查估辦法修正草案總說明
回到列表