首頁 > 法規函釋
法規函釋 Legal interpretations
修正「地籍測量實施規則」
 
 
 
修正「地籍測量實施規則」
2013-08-28
中華民國一百零二年八月二十八日內政部台內地字第 1020287818 號
令修正發布第 60、92、101、153、240、269、283  條條文;並增訂
第 282-1~282-3 條條文
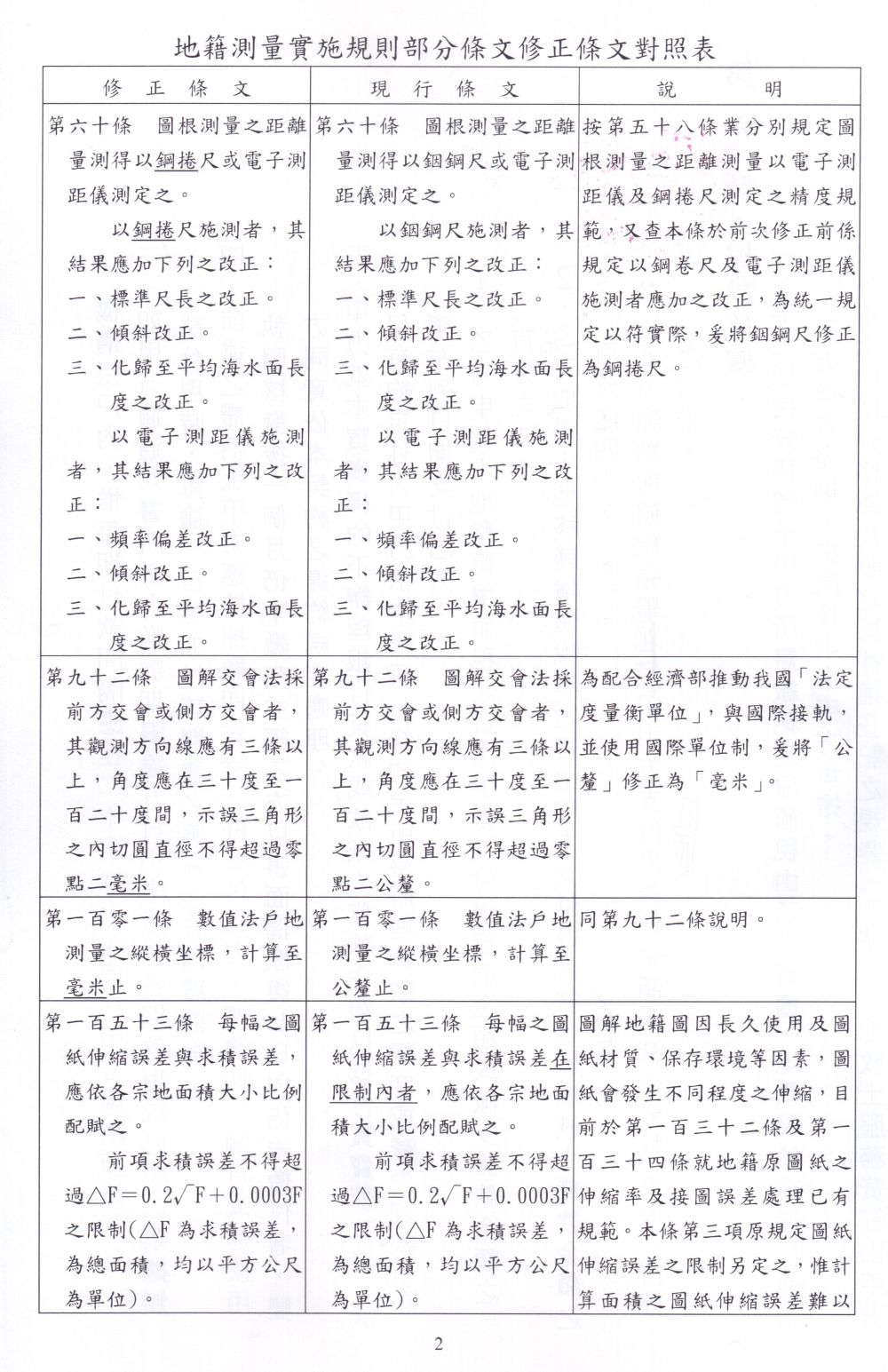
第 60 條   圖根測量之距離量測得以鋼捲尺或電子測距儀測定之。
           以鋼捲尺施測者,其結果應加下列之改正:
           一、標準尺長之改正。
           二、傾斜改正。
           三、化歸至平均海水面長度之改正。
           以電子測距儀施測者,其結果應加下列之改正:
           一、頻率偏差改正。
           二、傾斜改正。
           三、化歸至平均海水面長度之改正。

第 92 條   圖解交會法採前方交會或側方交會者,其觀測方向線應有三條以上,角度
           應在三十度至一百二十度間,示誤三角形之內切圓直徑不得超過零點二毫
           米。

第 101 條  數值法戶地測量之縱橫坐標,計算至毫米止。

第 153 條  每幅之圖紙伸縮誤差與求積誤差,應依各宗地面積大小比例配賦之。
           前項求積誤差不得超過△F =0.2√F+0.0003F 之限制(△F 為求積誤差
           ,為總面積,均以平方公尺為單位)。

第 240 條  複丈應以圖根點或界址點作為依據。其因分割或鑑定界址複丈者,應先將
           其測區適當範圍內按其圖上界線長度與實地長度作一比較,求其伸縮率,
           分別平均配賦後,依分割線方向及長度決定分割點或鑑定點之位置。

第 269 條  法院或行政執行分署囑託登記機關,就已登記土地上之未登記建物辦理查
           封、假扣押、假處分、暫時處分、破產登記或因法院裁定而為清算登記之
           建物測量時,由法院或行政執行分署派員定期會同登記機關人員辦理,並
           於測量後由其指定人員在建物測量圖上簽名或蓋章。
           前項規定,於管理人持法院裁定申請為清算登記之建物測量時,準用之。

第 282-1 條 於實施建築管理地區,依法建造完成之建物,其建物第一次測量,得依使
            用執照竣工平面圖轉繪建物平面圖及位置圖,免通知實地測量。但建物坐
            落有越界情事,應辦理建物位置測量者,不在此限。
            前項轉繪應依第二百七十二條至第二百七十五條、第二百七十六條第一項
            、第三項、第二百八十三條及下列規定辦理:
            一、建物平面圖應依使用執照竣工平面圖轉繪各權利範圍及平面邊長,並
                詳列計算式計算其建物面積。
            二、平面邊長,應以使用執照竣工平面圖上註明之邊長為準,並以公尺為
                單位。
            三、建物位置圖應依使用執照竣工平面圖之地籍配置轉繪之。
            四、圖面應註明辦理轉繪之依據。

第 282-2 條 依前條規定轉繪之建物平面圖及位置圖,得由開業之建築師、測量技師、
            地政士或其他與測量相關專門職業及技術人員為轉繪人。
            依前項規定辦理之建物平面圖及位置圖,應記明本建物平面圖、位置圖及
            建物面積如有遺漏或錯誤致他人受損害者,建物起造人及轉繪人願負法律
            責任等字樣及開業證照字號,並簽名或蓋章。
            依本條規定完成之建物平面圖及位置圖,應送登記機關依前條第二項規定
            予以核對後發給建物測量成果圖。
 
第 282-3 條 依土地登記規則第七十八條但書規定,申請建物所有權第一次登記時檢附
            之建物標示圖,應依第二百八十二條之一第二項規定繪製,並簽證,其記
            載項目及面積計算式,登記機關得查對之。
            前項建物辦竣所有權第一次登記後,其建物標示圖由登記機關永久保管。

第 283 條  區分所有建物之共有部分,除法規另有規定外,依區分所有權人按其設置
           目的及使用性質之約定情形,分別合併,另編建號予以勘測。
           建物共有部分之建物測量成果圖或建物標示圖應註明共有部分各項目內容
           。

相 關 資 料

 

資料來源:法源法律網